北理工光電創新教育實驗基地入選教育部“全國中小學生研學實踐教育基地”
近日,教育部公布了2018年全國中小學生研學實踐教育基地、營地名單,北京理工大學光電創新教育實驗基地成功入選“全國中小學生研學...
北京理工大學人工智能俱樂部成立
2018年11月12日下午,北京理工大學人工智能俱樂部成立儀式在中心教學樓一層大廳舉行,校黨委副書記包麗穎,校團委、計算機學院...
北理工法學院齊延平教授任中國法學會法理學研究會副會長兼秘書長
2018年11月10日至11日,中國法學會法理學研究會第八次會員代表大會暨法理學2018年年會在湖南長沙召開,原中共中央政治局...
北理工明德書院、北京書院召開預科生座談會
為深入貫徹落實全國教育大會精神,以學生為中心扎實做好預科學生培養工作,幫助預科學生盡快適應學校生活,引導和激勵新生樹立遠大抱負...
北理工榮獲2018年中國學校競技體育最高獎
中國學生體育協會年會頒獎盛典于11月8日晚在蘇州落幕,我校榮獲學校競技體育最高獎——優秀參賽隊伍獎。 作為備受矚目的中國學校體...
北理工召開政府會計制度實施工作動員會
2018年11月8日上午,學校召開了政府會計制度實施工作動員會。會議針對政府會計制度實施工作進行了動員布置,并對《北京理工大學...
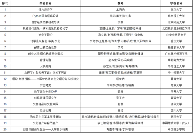
北理工《Python語言程序設計》榮獲中國最美慕課一等獎
歷經兩個月的激烈角逐,在2018年11月1日舉辦的“中國大學慕課精彩100評選”活動中,北京理工大學計算機學院《Python語言程...
北理工在第十二屆中國節能競技大賽中再創佳績
2018年11月3日至4日,第十二屆Honda中國節能競技大賽在廣東國際賽車場如期舉行。北京理工大學機械與車輛學院節能車俱樂部...
北理工計劃財務部舉辦“報銷常見問題及解決辦法”業務培訓
為深化學校科研經費“放管服”工作,助力科研財務助理為老師提供優質服務,2018年11月7日下午,計劃財務部在主樓132會議室召...
北理工開展119消防安全周系列宣傳教育活動
11月9日是全國消防宣傳日,為提高廣大師生員工消防安全意識,增強消防安全技能,學校多部門通過參觀學習、培訓演練、線上線下宣傳等多渠...
【新聞特寫】讓北理工校旗飄揚在卓奧友峰
經過九小時的艱苦攀登,北理工校友次仁扎西于9月28日上午11點08分成功登頂世界第六高峰卓奧友峰,成為西藏首位登頂8000米以...
工信部黨組第三專項巡視檢查組向北理工黨委反饋巡視檢查情況
根據工業和信息化部黨組的統一部署,11月9日,部黨組第三專項巡視檢查組向北京理工大學黨委反饋專項巡視檢查情況。第三專項巡視檢查...
薩斯喀徹溫大學校長一行訪問北理工
2018年11月7日上午,加拿大薩斯卡徹溫大學校長Peter Stoicheff教授一行6人訪問北理工,校長張軍院士在2號辦公...
圍繞學生繪藍圖,聚焦成才創一流
? 為深入貫徹落實全國教育大會精神,進一步落實立德樹人根本任務,以學生為中心進一步抓好抓實人才培養綜合改革,2018年11月...
北理工召開預算執行工作推進會
為推進學校預算執行工作,2018年11月8日上午,學校召開了預算執行工作推進會。常務副校長梅宏出席會議,計劃財務部、保衛部、教...
北理工外國留學生在第三屆留動中國系列活動中取得豐碩成果
2018年11月7日下午,第三屆留動中國全國總決賽暨2018年來華留學系列活動頒獎儀式圓滿落幕,來自世界各地的500余名優秀留...
北理工信息與電子學院召開青年教師聯誼會理事會議
為打造幫助青年教師增進交流、凝聚智慧、促進發展的平臺,助力青年教師成長成才,信息與電子學院出臺《關于信息與電子學院舉辦青年教師...
北理工自動化學院23751班畢業40周年返校活動成功舉辦
11月3日,自動化學院23751班校友共聚母校,舉辦畢業40周年“心系母校,感念師恩”返校活動。在這初冬時節,見證母校經過多年...
北理工學子榮獲國際基因遺傳工程機器設計大賽金獎
2018年10月23日至27日,2018屆國際遺傳基因工程機器大賽(簡稱iGEM)在美國波士頓海恩斯會議中心舉行,北理工生命學...
北理工生命學院工會組織大眾登山活動
2018年11月4日,生命學院工會組織教職工開展北宮國家森林公園深秋登山活動,20余人參加此次活動。 深秋的細雨,遍地金...
悉尼科技大學副校長訪問北理工
11月5日上午,悉尼科技大學國際事務副校長Iain Watt先生訪問北理工。副校長龍騰在2號樓211會議室會見了Iain Wa...
時訊快遞
-
北京理工大學與中國國家博物館舉行戰略合作框架...
2025-09-11
-
北京理工大學召開“懋恂·北理”慶祝第41個教...
2025-09-10
-
北京理工大學與中國商飛簽署“大飛機班”合作框...
2025-09-09