赌博网-赌球网址-体育

北理工課題組在鋰硫電池轉化反應強化領域取得研究進展


近日,北京理工大學前沿交叉科學研究院黃佳琦教授研究團隊提出了一種利用氧化還原輔介體(coRM)提升使用封裝多硫化物電解液(EPSE)鋰硫電池中硫正極氧化還原動力學的策略,相關研究成果發表于國際化學領域頂級期刊《Angewandte Chemie》(《德國應用化學》,影響因子16.823),題為《An Organodiselenide Comediator to Facilitate Sulfur Redox Kinetics in Lithium–Sulfur Batteries with Encapsulating Lithium Polysulfide Electrolyte》。本文的通訊作者為北京理工大學前沿交叉科學研究院李博權副研究員和黃佳琦教授,第一作者為北京理工大學材料學院/前沿交叉科學研究院碩士研究生劉怡然。

鋰硫電池具有高達2600 Wh kg?1的理論能量密度,是最具前景的下一代二次電池體系之一,受到人們廣泛關注。然而鋰硫電池電解液中的可溶性多硫化物會與鋰金屬負極發生副反應,腐蝕鋰負極,嚴重制約鋰硫電池的循環壽命。通過有效調節多硫化物的溶劑化結構,封裝多硫化物電解液(EPSE)能夠抑制多硫化物與鋰負極之間的副反應,有效延長鋰硫電池壽命。但在由 EPSE 構建的多硫化物雙殼層溶劑化結構中,其外殼層溶劑的溶劑化能力較弱,不可避免地犧牲了硫正極的反應動力學,使得采用 EPSE 的鋰硫電池在提升循環壽命的同時,普遍存在電池充放電極化大、放電比容量低、倍率性能差以及軟包電池能量密度低等一系列問題。

針對上述問題,北京理工大學前沿交叉科學研究院黃佳琦教授研究團隊提出了一種利用氧化還原輔介體(coRM)提升 EPSE 鋰硫電池中硫正極氧化還原動力學的策略,用以構建兼具高能量密度和長循環壽命的鋰硫軟包電池器件。

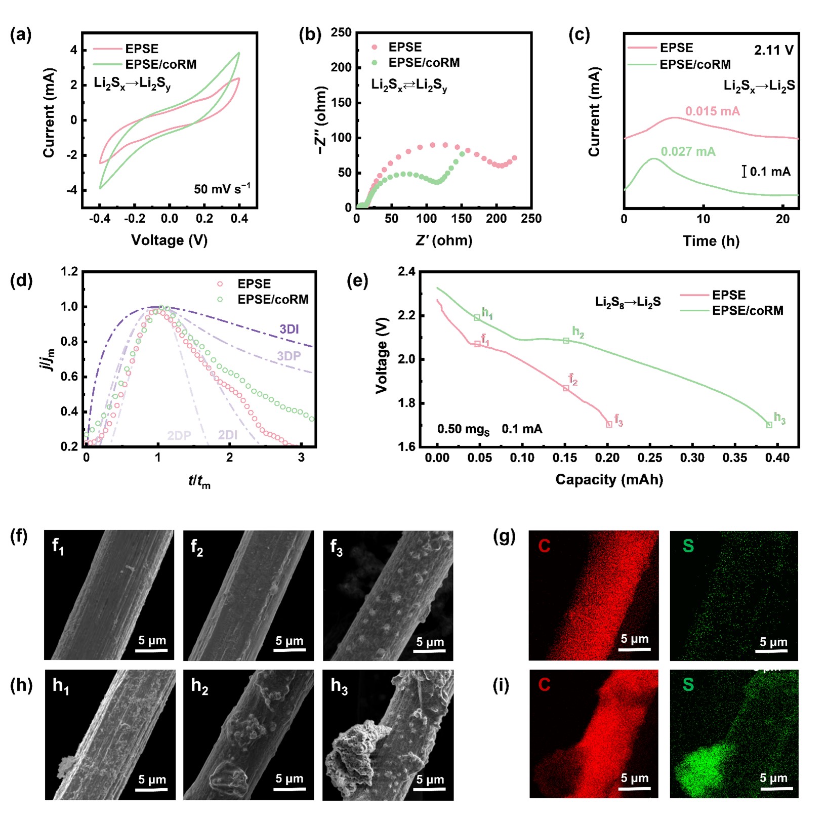
圖1 EPSE/coRM鋰硫電池中的反應示意圖

圖2 EPSE/coRM體系中硫正極氧化還原動力學評價

團隊研究人員引入二甲基二硒醚(DMDSe)作為coRM。測試結果表明,coRM可以有效促進多硫化物在 EPSE 中的液–液和液–固轉化動力學,將放電產物Li2S的沉積模式由二維沉積轉為三維沉積,使得Li2S沉積的反應動力學更快、放電比容量更高。

團隊研究人員利用掃描電子顯微鏡比較了常規DOL/DME基電解液、EPSE 和 EPSE/coRM 在0.1 C循環后鋰硫電池中的鋰沉積形貌,并進一步通過X射線光電子能譜分析了沉積鋰上的 SEI 組成。測試結果表明,coRM/EPSE能夠有效地提升鋰沉積的均勻性,減少不可逆的活性鋰損耗,在0.1 C下循環后的EPSE/coRM 電池中鋰負極表面SEI的硫含量更低。同時,多硫化鋰的穿梭電流在EPSE/coRM電池中保持較低水平。以上實驗證明了EPSE/coRM在提升硫正極反應動力學的同時,保持了抑制多硫化物與鋰金屬負極之間副反應并保護金屬鋰負極的能力。

圖3 使用 EPSE/coRM 的鋰硫電池的綜合性能

在使用50 μm薄鋰負極和4.0 mgS cm?2高載量硫正極的條件下,EPSE/coRM體系在保持高放電比容量的前提下將鋰硫紐扣電池的循環壽命提升至130圈,較之應用常規DOL/DME電解液的鋰硫電池循環壽命延長近兩倍。研究人員進一步組裝并測試了設計容量為1.5 Ah 的EPSE/coRM鋰硫軟包電池,實現了359 Wh kg?1的首圈能量密度,并可以穩定循環37圈(能量密度基于所有軟包電池組件計算得到)。

該工作提出的EPSE/coRM體系集成了EPSE 提供的高循環穩定性和coRM 提供的高能量密度優勢,為鋰硫電池同時實現高能量密度和長循環穩定性提供了有效策略,為復雜電化學體系中多策略合理組合的研究范式提供了參考。

論文詳情:Yiran Liu, Meng Zhao, Li-Peng Hou, Zheng Li, Chen-Xi Bi, Zi-Xian Chen, Qian Cheng, Xue-Qiang Zhang, Bo-Quan Li,* Stefan Kaskel, and Jia-Qi Huang*. Organodiselenide Comediator to Facilitate Sulfur Redox Kinetics with Encapsulating Lithium Polysulfide Electrolyte, Angewandte Chemie International Edition, DOI:10.1002/anie.202303363.

論文鏈接:https://onlinelibrary.wiley.com/doi/10.1002/anie.202303363


附作者簡介:

李博權,2016年本科畢業于清華大學化學系,2020年博士畢業于清華大學化學工程系,同年加入北京理工大學前沿交叉科學研究院擔任預聘助理教授/特別副研究員。主要從事高能量密度鋰硫電池和金屬空氣電池的化學機制、材料構筑與器件應用等方面的研究。相關研究成果發表SCI論文100余篇,包括39篇ESI高被引論文,引用10000余次,H因子59,授權6項中國發明專利。主持國家自然科學基金面上項目、青年基金等項目,擔任《Journal of Energy Chemistry》期刊編委,入選2021–2022年科睿唯安高被引科學家。

黃佳琦,北京理工大學前沿交叉科學研究院教授,博士生導師,九三學社社員。長期從事前沿高比能電池能源化學研究。面向高比能、高安全、長壽命的鋰硫及金屬鋰等新體系電池應用需求,開展其中界面電化學轉化機制,界面關鍵能源材料等相關研究,并拓展其在高性能電池實用化器件中的應用。相關研究成果在Adv Mater, J Am Chem Soc, Angew Chem等期刊發表研究工作200余篇,h因子為106,其中80余篇為ESI高被引論文。入選首屆中國科協青年人才托舉計劃,獲評中國青年科技獎特別獎,中國化工學會侯德榜化工科技青年獎,中國顆粒學會自然科學一等獎,中國顆粒學會青年顆粒學獎,入選國家級人才計劃,主持北京市杰出青年科學基金,入選2018?2022年科睿唯安全球高被引科學家等。



分享到:

网上真人娱乐场| 德州扑克起手牌概率| 百家乐官网太阳城菲律宾| 百家乐官网云顶| 二八杠技术| 做生意布局风水| 大发888娱乐场大发888娱乐场| 乐享百家乐官网的玩法技巧和规则| 故城县| 百家乐太阳城小郭| 顶级赌场怎么样| 百家乐网络游戏平台| 百家乐官网任你博娱乐网| 娱乐城简介| 澳门百家乐哪家信誉最好| 定做百家乐官网桌子| 网上赌博网站| 在线百家乐电脑| 在线百家乐有些一| 百家乐官网网上赌局| 必博网址| 百家乐官网压分规律| 百家乐注册18元体验金| 百家乐官网庄闲偏差有多大| 永利高娱乐| 太阳城百家乐出千技术| 十六浦百家乐官网的玩法技巧和规则 | 郎溪县| 名仕国际棋牌官方网| 百家乐园qq群| 百家乐的最佳玩| 百家乐打水策略| 百家乐官网技论坛| 真人百家乐官网娱乐场| 大发888娱乐场老虎机| 反赌百家乐的玩法技巧和规则| 百家乐官网筹码托盘| 金彩百家乐官网的玩法技巧和规则 | 丽星百家乐的玩法技巧和规则| 百家乐官网小路单图解| 豪博百家乐官网娱乐城|