赌博网-赌球网址-体育

今天是
今日新發布通知公告1條 | 上傳規范

北京理工大學首屆“中國夢?化學情”化學科普視頻大賽

來源:   發布日期:2013-06-05

  為促進我校學生創新意識,激發科普創作活力,展示綠色化學理念,同時,為化學愛好者參與科普公益活動搭建平臺,在校園文化建設中加入化學科普元素,豐富廣大師生的業余文化生活,現決定舉辦北京理工大學首屆“中國夢•化學情”化學科普視頻大賽。    
一、 活動主題
  節約能源資源,繁榮科普創作,推動化學發展,促進創新創造。
二、參賽資格
1. 大賽面向北京理工大學全日制在讀學生,包括留學生;
2. 允許個人或不超過3人的團隊報名參賽;
3. 大賽鼓勵團隊申請,同時歡迎跨專業、跨年級學生組成團隊;各團隊需指定1名同學為主要負責人、聯系人。
4. 以下情況自動免除參賽者的參賽資格:
a) 提交的內容不完整,或提供任何虛假信息;
b) 違背相關法律、法規;
c) 涉嫌作弊行為,侵犯他人知識產權;
d) 提交的內容不健康。
三、競賽形式和要求
1.所有參賽作品應為參賽選手原創,嚴禁剽竊和未經授權使用會帶來版權爭議的素材,包括但不僅限于圖片、視頻片段、音樂等;使用素材部分,應標注引用作品來源。
2.作品用以下主題開頭:
a)標注本次大賽名稱“中國夢•化學情”
b) 參賽團隊的學院名稱,團隊名稱
3.提交作品的格式:wmv,rm,rmvb,mov,avi,mpg,mpeg格式視頻文件,文件大小不超過50M,視頻時長不超過3分鐘,視頻畫面比例為16:9;
4.附帶不超過500字的介紹(.doc或.docx格式),簡單闡述作品創作背景、所表達的內涵,如有參考或引用的文獻或其他參考資料也應寫明;
5.作品需要按“大賽流程”中規定的時間內上傳;
6.提交作品同時意味著參賽選手同意本大賽組委會將作品、作品片段用于大賽宣傳的各個渠道,包括大賽網站,視頻網站等各類第三方合作單位等。
本次大賽以總成績設一等獎1名、二等獎3名、三等獎6名,優勝獎若干名。
四、大賽流程
即日起至6月23日截止,參賽選手可以自擬題目或是選擇推薦題目拍攝拍攝視頻短片,提交組委會。將作品文件打包,命名為學院-參賽隊長-聯系方式,提交至大賽組委會辦公室。
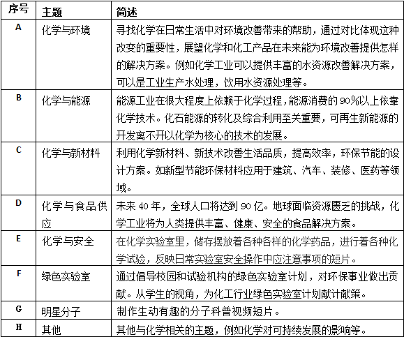
視頻選題參考范圍

參賽選手從選題范圍中選取主題,自擬題目,創作視頻短片,并提交組委會。內容可以但不僅限于實驗展示、實踐過程記錄、微電影等形式。
五、獎勵設置
一等獎(1名) 科技創新經費人民幣1500元,榮譽證書
二等獎(3名) 科技創新經費人民幣800元,榮譽證書
三等獎(6名) 科技創新經費人民幣500元,榮譽證書
優勝杯(若干):精美紀念品,榮譽證書
獎金分配:獎金由獲獎團隊成員自行分配。
六、大賽組委會
主辦單位:北京理工大學研究生工作部、校團委、化學學院、機電學院
協辦單位:化學學院分團委、機電學院分團委、基礎教育學院理材學部團總支
七、組委會辦公室
組委會聯系人:
化學學院學生工作辦公室
聯系人:滕飛  王紹輝
聯系方式:中關村校區中心教學樓622室    68913979  
     良鄉校區教師公寓A101室       81383973
郵箱:  liuyang0822@foxmail.com  1402383514@qq.com
 


盈丰国际平台| 亚洲百家乐博彩的玩法技巧和规则| 现金百家乐官网赢钱| 长方形百家乐官网筹码| 威尼斯人娱乐城 104| 永利高足球博彩网| 百家乐沙| 东乡县| 百家乐模拟分析程序| 百家乐官网赢钱皇冠| pc百家乐模拟游戏| 百家乐官网是不是有假| 大发888怎么刷钱| 做生意房门挂啥招财| 乐九百家乐官网现金网| 大发888假冒网站| 优博百家乐yobo88| 易胜博百家乐官网输| 海立方百家乐赢钱| 现金网开户送彩金| 乐天堂百家乐官网娱乐平台| 大丰收百家乐的玩法技巧和规则| 百家乐官网真人玩下载| 禹城市| 大发888在线娱乐城代理| 百家乐英皇娱乐网| 做生意门口禁忌| 太阳城百家乐官网杀祖玛| 澳门赌场图片| 大发888代理充值| 百家乐娱乐网真人娱乐网| 圣淘沙百家乐官网现金网| 信宜市| 365外围网| 百家乐怎么玩了| 华泰百家乐官网的玩法技巧和规则 | 真人百家乐平台下载| 百家乐官网群bet20| 贵德县| 皇城娱乐| 大发888在线娱乐百家乐|